民政部 人力资源社会保障部关于加快推进养老服务技能人才职业技能等级认定工作的实施意见
民发〔2025〕8号
各省、自治区、直辖市民政厅(局)、人力资源社会保障厅(局),新疆生产建设兵团民政局、人力资源社会保障局:
为加快推进养老服务技能人才职业技能等级认定工作,根据中共中央、国务院印发的《关于深化养老服务改革发展的意见》,中共中央办公厅、国务院办公厅印发的《关于加强新时代高技能人才队伍建设的意见》,民政部等12部门印发的《关于加强养老服务人才队伍建设的意见》(民发〔2023〕71号)等文件要求,制定本实施意见。
一、总体要求
坚持以习近平新时代中国特色社会主义思想为指导,全面贯彻党的二十大和二十届二中、三中全会精神,深入实施积极应对人口老龄化国家战略,把推进养老服务技能人才职业技能等级认定工作作为加强养老服务人才队伍建设、提升养老服务供给质效的重要举措,建立完善以养老护理员为重点的养老服务技能人才职业技能等级认定工作体制机制,落实职业技能等级制度,完善职业技能评价,畅通职业发展通道,促进养老服务技能人才优化结构、提升素质、壮大规模,为助力新时代新征程养老服务高质量发展提供有力人才支撑。到“十五五”末,取得职业技能等级证书的养老护理员占比达到80%以上,取得职业技能等级证书的其他养老服务技能人才数量显著提升。
二、重点任务
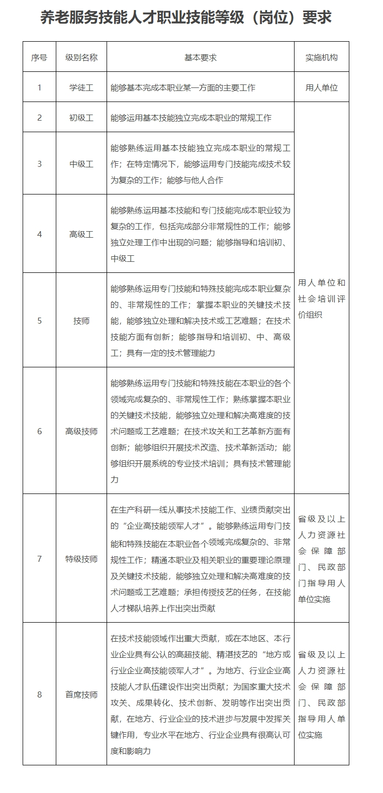
(一)全面推行职业技能等级制度。以养老护理员为重点,对从事养老服务技能类职业(工种)的技能人才实行职业技能等级制度。对养老护理员等设有高级技师等级的养老服务技能类职业(工种),可在高级技师之上增设特级技师和首席技师技术职务(岗位),在初级工之下补设学徒工,形成“八级工”职业技能等级(岗位)序列(见附件)。鼓励具备条件的养老服务企业在人力资源社会保障部门、民政部门指导下,制定特级技师和首席技师技术职务(岗位)评价规范并开展评聘工作。
(二)推进职业技能等级认定机构建设。按照统筹规划、合理布局、严格条件、择优遴选、动态调整的原则,省级民政部门会同省级人力资源社会保障部门统筹本地区养老服务行业协会、养老服务机构、人才实训基地、职业院校(含技工院校)、普通高校、职业技能培训机构等,遴选一批符合条件的单位,经省级人力资源社会保障部门备案成为本地区养老服务技能人才职业技能等级认定机构。坚持质量优先,严格控制省级养老服务技能人才职业技能等级认定机构数量,原则上每个省份同一职业(工种)职业技能等级认定机构不超过3个。
(三)规范组织实施和证书颁发。职业技能等级认定机构应当遵循客观、公正、规范原则,开展备案范围内的养老服务技能类职业(工种)等级认定工作,依据相关国家职业标准,通过理论知识考试、操作技能考核、综合评审等方式开展评价。对考核合格的人员,颁发职业技能等级证书。职业技能等级证书的编码规则和样式按人力资源社会保障部相关规定制定,按规定实现全国范围内查询验证。
(四)建立常态化考核认定机制。民政部门、人力资源社会保障部门要指导职业技能等级认定机构根据市场需求和人才发展需要,每年定期开展养老服务技能人才职业技能等级认定;指导职业技能等级认定机构强化考务人员培养和储备,推进考务人员、命题专家、考评员、督导员队伍专业化建设。民政部门要指导推动用人单位对养老护理员等养老服务技能人才全面开展岗前培训,并对取得职业技能等级的人员定期组织业务知识和实操技能培训。支持用人单位将职业技能等级认定与岗位练兵、技术比武、技术攻关、揭榜领题等相结合,对依据国家职业标准举办的职业技能竞赛中获奖选手,按规定晋升相应职业技能等级。支持劳务派遣人员在实际用工单位参加职业技能等级认定。
(五)加强职业研究和标准教材建设。民政部门要根据养老服务领域职业结构变化,及时研究申报新职业新工种。民政部会同人力资源社会保障部结合养老服务行业人才培养需求,及时组织制修订养老服务领域职业(工种)国家职业标准,加强养老服务技能人才职业技能等级认定培训教材开发和试题库建设。
(六)促进认定结果与培养使用待遇相结合。民政部门要指导用人单位加大养老服务技能人才职业技能培训和评价的经费投入保障力度,推动建立评价与使用相结合的工作机制。鼓励养老服务机构结合用人需求,根据职业技能等级认定结果合理安排使用养老服务技能人才,并将职业技能等级作为养老服务技能人才工资分配的重要参考,推动建立与职业技能等级(岗位)序列相匹配的岗位绩效工资制。机关事业单位工勤(工勤技能)人员的职业技能等级(岗位)设置和薪酬待遇按照有关规定执行。鼓励在养老服务机构等级评定、质量评价、补贴支持等工作中,加大取得职业技能等级证书的养老护理员等养老服务技能人才配置情况所占评价权重,并在同等条件下将其作为养老服务机构参与政府购买服务、项目合作招投标的重要评价指标。
(七)拓展高技能人才职业发展空间。民政部门、人力资源社会保障部门要积极拓宽养老服务技能人才职业发展通道,支持高技能人才参加相关职称评审和职业资格考试,鼓励相关专业技术人才参加职业技能等级认定,搭建两类人才成长“立交桥”。支持养老服务机构打破学历、资历、年龄、比例等限制,对技能高超、业绩突出的一线职工,可直接认定高级工及以上职业技能等级;对解决重大技术难题和重大质量问题、技术创新成果获得省部级以上奖项、“师带徒”业绩突出的高技能人才,破格晋升职业技能等级。健全养老服务行业高技能人才激励机制,引导用人单位工资分配向高技能人才倾斜,高技能人才人均工资增幅不低于本单位相应层级专业技术人员和管理人员人均工资增幅。加强对养老服务技能人才的政治引领和政治吸纳,依法依章程推荐高技能人才作为各级“两代表一委员”人选,选拔推荐高技能人才参加各级各类评选。
三、组织实施保障
(八)加强组织领导。各级民政部门、人力资源社会保障部门要充分认识加快推进养老服务技能人才职业技能等级认定工作的重要意义,进一步健全工作机制,培养工作队伍,加强督促指导,不断提高评价质量。民政部与人力资源社会保障部加强沟通协调,统筹民政职业大学、民政部社会福利中心等力量,做好养老服务技能人才职业技能等级认定工作指导、相关国家职业标准制修订、培训教材及试题库开发等工作。
(九)强化监督管理。人力资源社会保障部门要会同民政等有关部门加强对本地区养老服务技能人才职业技能等级认定机构及其认定活动的监督管理,对认定活动开展效果评估,结合评估结果依法依规对机构进行动态调整,对存在虚假评价、违规发证等问题造成不良社会影响的,依法依规严肃查处并撤销其认定资格,确保评价过程科学合理、客观公正。
(十)分步有序推进。各地民政部门、人力资源社会保障部门要按照全覆盖、可及性、专业性的要求,统筹本地区养老服务技能人才发展需求,加快建立养老服务技能人才评价服务体系,制定完善符合本地区实际的推进实施方案。要建立常态化认定机制,及时研究解决职业技能等级认定工作存在的困难问题,有序有效推进工作稳步实施。
(十一)注重宣传引导。大力宣传在养老服务技能人才职业技能等级认定工作中成绩突出、效果显著的单位和个人,大力宣传养老服务技能人才特别是高技能人才优秀典型,树立行业楷模,弘扬工匠精神,增强养老服务技能人才的职业认同感和归属感,营造尊重劳动、崇尚技能、鼓励创造的浓厚氛围。
省级民政部门、人力资源社会保障部门要加强数据会商,对本地区养老服务技能人才职业技能等级认定工作情况及时汇总和统计分析,重点掌握养老护理员等养老服务技能人才新增持证、相关激励保障等情况,对于本地区在工作推进过程形成的经验做法及遇到的困难问题,及时报送民政部、人力资源社会保障部。
附件:养老服务技能人才职业技能等级(岗位)要求
民政部 人力资源社会保障部
2025年3月13日
附件
